This website requires JavaScript.
Explore
Help
Sign in
fricklerhandwerk
/
meta
Watch
1
Star
0
Fork
You've already forked meta
0
forked from
fediversity/meta
Code
Pull requests
Activity
baf21e1603
meta
/
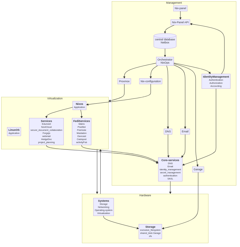
architecture-docs
/
Fediversity-architecture-notes-1.png
Ronny Lam
89dc0c0eef
converted to uml and changes after meeting
2024-11-21 09:09:14 +01:00
59 KiB
784x808px
Raw
History