This website requires JavaScript.
Explore
Help
Sign in
fediversity
/
meta
Watch
13
Star
3
Fork
You've already forked meta
4
Code
Issues
Pull requests
Projects
Releases
Packages
Wiki
Activity
2aa5522cf4
meta
/
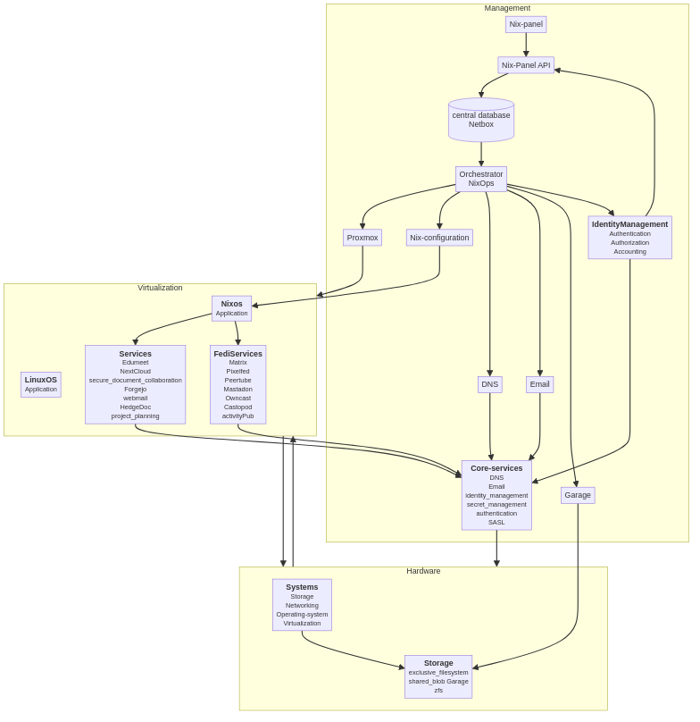
architecture-docs
/
Fediversity-architecture-notes-1.png
Ronny Lam
35a490e15b
converted to uml and changes after meeting
2024-11-21 09:09:14 +01:00
59 KiB
784x808px
Raw
History